拟提请任命审判职务和法律职务人员任前公示通告

2025-06-11

经研究决定,将杭州市中级人民法院和杭州市人民检察院拟提请杭州市人大常委会任命审判职务和法律职务人员予以公示,征求社会公众的意见。有关事项通告如下:

反映问题的方式:在公示期内,任何单位和个人均可以来信、来电、来访等形式,向杭州市人大常委会反映公示对象存在的问题。

反映问题的要求:反映问题要坚持实事求是,反对借机诽谤诬告。以单位名义反映问题的应加盖公章,以个人名义反映问题的提倡署报本人真实姓名。

公示时间:从2025年6月11日起到6月17日止,共5个工作日。

公示受理部门:杭州市人大常委会代表工作委员会人事选举办公室。

地址:杭州市解放东路18号市民中心E座

邮编:310026

举报受理电话:(0571)85250792,85250611

杭州市人大常委会办公厅

杭州市中级人民法院

杭州市人民检察院

2025年6月11日

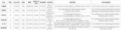
杭州市中级人民法院拟提请任命审判职务人员名单

杭州市人民检察院拟提请任命法律职务人员名单