2024年杭州市残疾人按比例就业情况申报公告

2024-03-28

扫码查看《“残疾人按比例就业业务网报系统”操作手册》

杭州市各用人单位:

根据《关于完善残疾人就业保障金制度更好促进残疾人就业的实施意见》(浙人社发〔2020〕58号)、《关于全面启动全国残疾人按比例就业情况联网认证“省内通办”“跨省通办”工作的通知》(浙残联发〔2022〕3号)、《残疾人就业保障金征收使用管理规定的通知》(杭财社〔2017〕5号)等文件要求,现就2024年杭州市残疾人按比例就业情况申报有关事项公告如下:

一、申报对象

杭州市行政区域内,2023年度已按比例安排残疾人就业且单位职工医疗保险在本市缴纳的机关、团体、企业、事业单位和民办非企业等各类用人单位。

二、集中申报时间

2024年4月1日至6月30日(节假日除外)。

三、申报方式及材料

用人单位可通过网上或窗口申报的方式进行:

(一)网上申报。在浙江省政务服务网(网址:https://www.zjzwfw.gov.cn/)搜索到“全国残疾人按比例就业情况联网认证”,点击“在线办理”进行按比例就业情况申报,请见《“残疾人按比例就业业务网报系统”操作手册》。

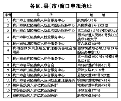
(二)窗口申报。向税务关系所在地残疾人就业服务机构窗口提交《杭州市残疾人按比例就业情况申报表》《申报资料真实性承诺书》(登录杭州市残疾人服务网www.hzcl.org.cn下载),以及劳动合同、社保凭证、工资发放凭证、残疾证等资料(复印件须加盖单位公章)。

四、审核结果查询

(一)网上申报的:完成残疾人安置登记并经审核确认后,点击“完成申报”即可查看结果。对年审结果有异议,可在线点击“年审申报撤回”按钮,向税务关系所在地残联进行申请撤回。

(二)窗口申报的:审核机构当场出具《审核认定书》。申报被退回的,须在被告知之日起三个工作日内重新提交申请。收到《审核认定书》之日起七个工作日内向审核机构提出复核申请并提交相关证明材料,逾期不复核或未能在复核期内提供完整材料的视作对审核结果无异议。

五、其他事项

(一)以劳务派遣用工的,可将派遣残疾人计入接收单位按比例安排残疾人就业人数,劳务派遣单位须具备“劳务派遣”资质,派遣残疾人须具有本省户籍并持有浙江省颁发的《中华人民共和国残疾人证》或《中华人民共和国残疾军人证》(1至8级);

(二)用人单位申报残疾人职工就业情况时填报的信息及提交的材料应当真实、合法、有效,并承担相应的法律责任;

(三)用人单位必须在2024年6月30日前完成安置登记,符合条件的才能申领用人单位残疾人就业补贴;

(四)2024年按比例安排残疾人就业情况申报工作将于10月31日截止,未在规定时限申报的,视为未安排残疾人就业。

咨询电话:0571-96225,服务时间:工作日9:00—17:30。

杭州市残疾人联合会

2024年3月18日