DeepSeek:“这是一个非常好的问题,很多人存在误区”

生鲜冷冻菜品 比新鲜菜品更安全更营养吗?

2025-09-23

记者 骆剑伟 刘金洋

AI工具:DeepSeek

专业嘉宾:

国家市场监督管理总局行政学院讲席教师 郭智成

在大家都在关注生鲜菜品的热闹时刻,记者向DeepSeek提了一个问题:“生鲜冷冻菜品比新鲜菜品更安全更营养吗?”

DeepSeek回答:“这是一个非常好的问题,很多人存在误区。”

DeepSeek认为,这个问题的答案不能一概而论,但现代工业下的速冻技术确实能让冷冻菜品在“安全”和“营养”等某些方面上媲美甚至超越部分“新鲜”菜品。关键点在于:我们对比的“新鲜菜品”到底是什么样的? 是刚从地里摘下或屠宰后立刻烹饪的,还是在市场里摆放了几天的?

记者接着从“安全”和“营养”两个方面来进行拆解。

什么才是更安全、更营养的“餐桌选择”

首先是食品的安全性。

速冻技术能让蔬菜获得更长保质期,关键在于它高效地控制了导致食品腐败的两个主要因素:微生物和酶活性,而冷冻食材与新鲜食材在应对这一威胁时,呈现出截然不同的表现。

速冻菜品的“锁鲜”过程,通常在蔬菜采收后很快就会进入加工流程,包括清洗、漂烫(或用其他方式灭酶)、速冻。漂烫虽然会导致一部分水溶性维生素(如维C、B族维生素)的损失,但也固定了色泽、灭活了酶,使蔬菜在冷冻储存期间更加稳定。后续的快速冻结则能最大限度地保留营养成分——通常在-18℃以下的冷冻条件中,微生物虽未被完全杀死,但其生长繁殖速度会被极大抑制,从而有效延缓食物腐败变质的进程。一些水产品(如三文鱼、某些贝类)可能含有寄生虫,欧盟规定生食的水产品必须经过冷冻处理(-20℃以下冷冻24小时以上)以杀灭寄生虫。所以,你买来生食的“新鲜”三文鱼,其实很多也是经过冷冻处理的。

而我们常说的新鲜菜品,其安全性与供应链的时间和温度控制密切相关。从田间采摘、工厂分级、包装运输到批发市场分销、超市货架陈列,新鲜食材需要经历漫长的流通链条,而这个过程中的每一个环节都需要进行严格把关,才能更好地确保菜品质量。现制现售食品安全问题一直存在,是餐饮服务监管领域的重点。

营养价值是消费者对冷冻菜品的另一大顾虑,不少人认为“冷冻会破坏营养”,但科学研究给出的答案却恰恰相反:对食材营养造成最大损耗的其实是“时间”。

以新鲜蔬菜为例,从采摘下来的那一刻起,其维生素(特别是怕光怕热的维C和B族维生素)就开始流失。经过运输、仓储和货架摆放后,其维生素含量可能已经大幅下降。

冷冻菜品则恰好通过技术手段,在食材营养巅峰期按下了“暂停键”。用于速冻的蔬菜,通常会在成熟度最高、营养最丰富的阶段采摘,随后在几小时内完成清洗、焯水与冷冻的全流程。尽管蔬菜焯水后会导致少量水溶性维生素(15%-20%)流失,但之后的超低温瞬间锁死了营养成分,使其在储存过程中几乎不再流失。对于冷冻的肉类、禽类和鱼类,其蛋白质和脂肪含量基本不会发生变化,口感上可能会因冰晶破坏细胞结构而略有影响,但营养价值和新鲜产品无异。

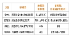
综合来看,刚采摘不久的真正新鲜的食材,其营养价值可能最高。但速冻的食材,其营养价值通常高于在货架上摆放了多日的所谓“新鲜”食材。DeepSeek甚至做了一个简要的表格进行对比:

DeepSeek给消费者的建议:

不要迷信“新鲜”,理解“新鲜”不等于“更有营养”。如果你能买到本地、应季且能快速烹饪的食材,那么其口感和营养价值可能是最好的。如果你的生活节奏快,无法频繁采购,高质量的冷冻蔬菜(如豌豆、玉米、菠菜)、冷冻海鲜和肉类是补充营养、保障安全的绝佳选择。两者各有优点,根据季节、购买渠道和烹饪方式灵活调配才是关键。购买时多看标签和品质,选择大品牌、包装完好、无大量冰霜的冷冻产品,烹饪时要正确采用冷藏解冻或冷水解冻法,避免反复解冻,以最大限度保证安全和口感。

从“冻硬”到“锁鲜”,现代速冻技术的进阶之路

从最初单纯追求“冻得住”,到后来注重“冻得好”,再到如今追求“冻得精准、冻得智能”,冷冻菜品之所以能在安全性与营养价值上实现突破,背后离不开速冻技术百年来的持续进化。

在人工制冷技术出现之前,人类对食物的冷冻保存完全依赖自然条件,直到1834年,美国人雅各布·珀金斯制造了第一台以乙醚为工质的蒸气压缩式制冷机,为人工冷冻奠定了理论基础。

19世纪末至20世纪30年代,随着世界上第一台采用氨为制冷剂的压缩式冷冻机问世,现代冷冻工业正式起步,但这一阶段的“慢冻技术”仍存在明显短板。当时的冷冻设备制冷效率较低,冻结速度非常慢,在降温过程中,食材内部水分会逐渐形成粗大的冰晶,严重刺破细胞壁,导致食材解冻后口感变差、营养流失。

真正改变冷冻食品命运的,是20世纪30年代速冻技术的诞生,1929年,被称为“速冻食品之父”的美国科学家克拉伦斯・伯兹艾发明了第一台双带接触式速冻机,其核心原理是让食材快速通过“最大冰晶生成带”(即-1℃至-5℃的温度区间)。这个温度区间是细胞内的水分大量结晶成冰的关键阶段,快速通过此区间能使冰晶变得细小且均匀,从而最大限度地保留食物的原始结构和品质。

进入20世纪60年代后,速冻技术开始进入“多样化发展”阶段。其中,隧道式速冻机是应用最为广泛的机型之一,它通过高速低温气流实现食材快速冷冻,适合于肉类、蔬菜、面点等多种产品;流态化速冻机是高速冷风从下往上吹,使颗粒状食品(如青豆、玉米粒、虾仁)悬浮翻滚,彼此分离冻结,它使用的单体快速冻结技术成为冷冻果蔬和海鲜领域的革命性突破,实现了产品的互不粘连,方便取用。

步入21世纪,速冻技术迎来了智能化与精准化发展的新阶段。一方面,深冷/超低温速冻技术开始广泛应用——利用液氮(-196℃)或液态二氧化碳(-78℃)的超低温特性,让食材在瞬间完成冻结,形成的冰晶更小、更均匀,尤其适用于高端海鲜、水果、慕斯蛋糕等精致产品。在杭州,杭氧集团股份有限公司就具备液氮的制气能力。另一方面,智能化控制成为技术升级的核心方向。现代速冻设备集成PLC(可编程逻辑控制器)、传感器和大数据分析,能够对冻结曲线、风速、温度进行精准调控,为不同食材定制最优的冻结方案,确保品质稳定和能耗最低。

如今的菜品速冻技术已经达到了一个非常高超的水平,其核心目标是“细胞级保鲜”, 品质无限接近新鲜。有观点认为,现代速冻技术是一项伟大的发明,它让食物的安全和营养得到了更长时间的保障。冷冻菜品并非“次等选择”,在很多情况下,它是一个更安全、更营养、更经济实惠的明智之选。

给消费者选择权,推动“预制菜”向透明化、规范化发展

在滨江区西浦路的一家水果店里,记者看到店铺的前半间摆放着少量的水果品种,后半间做了一个冷库。老板韩女士介绍,这个保鲜冷库常年保持在3℃-7℃,可以让鲜果保存期增加一周以上。而在淘宝等平台上,保鲜、冷冻、速冻等不同种类的冷库定制业务比比皆是,可以满足客户不同的需求。

从最初的果蔬、肉类,扩展到如今的中式菜肴、西餐、火锅料,“预制菜”的爆发式增长,也依赖于先进的速冻技术。菜品速冻技术从最初的“能冻”发展到今天的“慧冻”,其进化史是一部追求速度、品质和效率的历史。当前的最高水平已经能够通过超低温、极速冻结和智能化控制,实现对食物细胞结构的完美保护,使其在安全、营养、口感上最大限度地接近甚至在某些方面超越长途运输后的“新鲜”食材。这正是现代冷冻食品行业能够蓬勃发展的技术基础。

网上被广泛调侃的“保质期24个月的西蓝花”,从技术角度讲,蔬菜能拥有长达24个月的保质期,其实是现代速冻技术发展的一个体现。真正决定冷冻果蔬品质的核心环节是“快速冷冻”技术,目前行业主流的“液氮速冻”技术,能让西蓝花在10分钟内从4℃降至-35℃,中心温度最终稳定在-18℃以下。“保质期24个月”意味着在一定条件下,能够长期保持食品的安全性和主要营养成分。当然,这并不意味着它和刚采摘的蔬菜毫无区别(尤其是口感方面),也不代表它已经储存了那么久,消费者更应该关注的是生产日期。

连锁餐厅采用速冻锁鲜的食材,主要是为了稳定菜品品质、保证食品安全和供应效率。反之,我们在市场购买的“新鲜”蔬菜,从采摘、运输、批发到上架,通常需要一段时间。此过程中,即便是在冷藏条件下,蔬菜的呼吸作用仍在继续,维生素等营养物质会逐渐流失,口感和营养成分也会慢慢下降。专家认为,一份规范加工的速冻蔬菜,其营养价值可能并不比在常温下存放了数日的“新鲜”蔬菜低,有时甚至更能保持住采收时的营养水平。但在安全领域,“预制菜”因为不加防腐剂,必须以低温或者缩短保质期等形式保存,也可以用真空包装或者致密性强的塑料袋(如聚偏氯乙烯PVDC塑料)保存,进一步加强管理成为迫切的课题。

如今走进任意一家连锁餐厅,我们吃到的很多菜品都可能是来自“预制菜”“预制半成品”。比如,中式快餐领域,梅菜扣肉、宫保鸡丁等经典菜品,以及冷冻的虾滑、鱼丸、午餐肉和预处理过的冻品蔬菜,都早已是食材供应链的常规选项。

但口感上的天然局限,也是难以回避的问题。尽管速冻技术已能最大限度保留食材口感,但复热过程中,菜品的香气、口感层次仍会受到一定影响,现炒菜品的“锅气”是食材在高温铁锅上快速翻炒形成的独特风味,这种风味难以通过“预制菜”复热还原。

目前,舆论普遍关心“预制菜”的明确标注、告知规范以及价格定位,让消费者有知情权和选择权。展望未来,随着冷链技术的进一步完善、监管政策的逐步规范,“预制菜”市场的增长趋势预计仍将持续。

(本文资料来源包括百度等)